計劃獨立上市,長安汽車阿維塔品牌擬以現金方式增資擴股
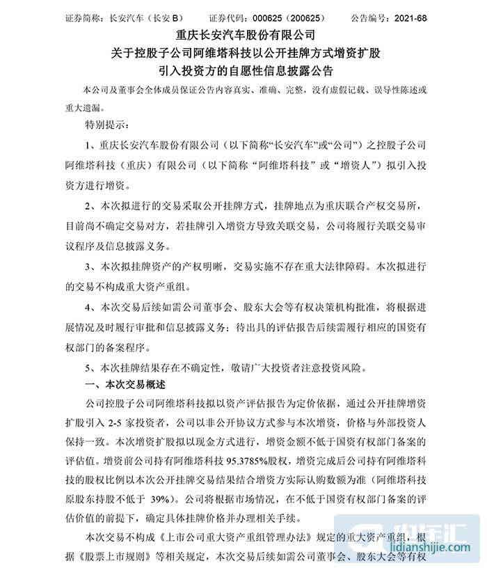
電車匯消息:8月21日,長安汽車公告,旗下阿維塔科技(重慶)有限公司通過公開掛牌增資擴股引入2-5家投資者。
此次掛牌標志著阿維塔科技開始加快推進市場化,建立起與資本市場的紐帶,引入更多外部戰略合作伙伴,發揮協同效應,共同打造智能新能源高端品牌。
長安汽車董事長朱華榮表示,阿維塔科技獨立運營,其未來上市計劃正在策劃中。
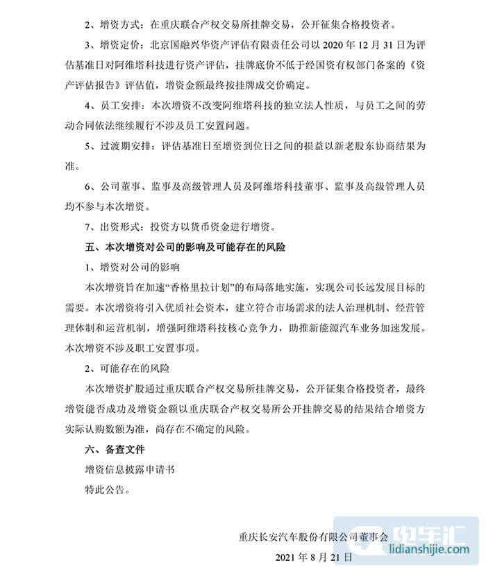
這一增資項目隨即出現在重慶產權交易所官網。官網信息顯示,該項目擬以現金方式進行增資擴股,長安汽車以非公開協議方式參與本次增資,價格與外部投資人保持一致。增資完成后,阿維塔科技原股東持股不低于39%。項目掛牌起止日前為8月23日至10月21日。
根據增資項目披露的信息,阿維塔科技此次增資擴股項目意向投資方分為戰略投資人和財務投資人。其中,戰略投資人(或其關聯方)應為智能網聯或新能源領域的龍頭企業,專注主業,與增資企業不存在業務競爭關系;財務投資人(或其關聯方)應具有較強的新能源智能網聯汽車產業鏈的投資經驗,投資案例不少于3個。此外,本次增資擴股項目可接受私募基金,但基金管理人或其關聯方2020年末管理資產規模不低于150億元人民幣。
阿維塔科技在今年5月20日由長安蔚來更名而來。公開信息顯示,長安汽車持有阿維塔科技95.38%股權,上海蔚來汽車持股4.62%。截至今年5月31日,阿維塔科技資產總額為5.53億元,總負債6.29億元,凈虧損約9000萬元。
按照規劃,阿維塔科技打造的首款車型E11搭載華為HI智能汽車全棧解決方案、寧德時代最新電動化技術。據悉,該款產品目前已進入整車調試階段。今年年底,阿維塔科技將正式發布旗下高端智能電動汽車品牌,這一定位為中型SUV的全新車型也會正式亮相。
公告原文如下:
文章摘自 電車匯 20210823 發自北京






