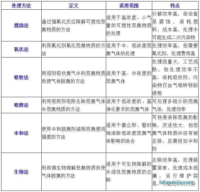
目前常用的臭氣處理方法包括物理吸附法、生物法、化學洗滌法、離子法、催化燃燒法、除臭溶液除臭法等。
物理吸附法:采用活性炭、沸石等多孔介質吸附惡臭物質,以活性炭應用為廣泛。該方法工藝較為簡單,一次性投入少,但介質使用壽命短(一旦飽和需再生,甚至更換),處理效率不穩定,對高濃度臭氣處理效率較低。
化學洗滌法:利用化學藥液與臭氣分子發生化學反應,生成無臭物質,以達到除臭目的。該方法見效快,但運行費用高,且存在二次污染。
除臭溶液除臭法:利用天然植物除味液吸附空氣中的異味分子,并與異味分子發生聚合、分解等化學反應,使之失去臭味。該方法設備安裝簡便,建設周期短,投資低,但效率低,且天然植物除味液屬于消耗產品,后續運行費用高。
離子法:利用高頻高壓靜電特殊脈沖放電產生高密度高能活性離子,高能活性離子與臭氣接觸,打開臭氣分子化學鍵,分解成二氧化碳和水,從而使氣體達到凈化的目的。該方法處理設備體積相對較小,自重輕,適用于布置緊湊、場地狹小等場合,但設備一次性投入成本較大,運行維護成本較高。
催化燃燒法:一種通過熱氧化消除有機物廢氣污染物的方法,有機廢氣在溫度200~500℃和滯留時間0.3~0.5s的條件下被催化燃燒,分解為CO2和H2O,適用于濃度較高的有機廢氣。
生物法:利用是利用附著在反應器內填料上的微生物,在新陳代謝過程中將廢氣中的污染物降解為簡單的無機物和微生物細胞質。該技術除臭效率高、處理徹底、操作簡便、無二次污染、運行費用低,被稱為是一項綠色除臭技術。
表1 常見惡臭氣體處理方法比較
來源:北極星VOCs在線
